6GHz发射接收系统方案
概述
坤驰科技自主研发的6GHz通信发射和接收机系统QT1000,依托业内一流参数指标的射频硬件、开放式可编程FPGA与宽带数字化模块技术,可实现宽带信号记录流盘与回放、通信信号调制实时调制与解调、标准与非标协议信号分析、自定义信号触发方式与记录等功能。

系统组成
系统组成如图1所示,主要包括本振模块、上变频模块、下变频模块、基于PCIE总线的IF数字化模块和IF信号发生模块以及控制计算机组成。
可直接连接对应的天线进行信号采集到计算机中,同时支持计算机产生的并支持板载FPGA实时信号处理开发。

图1
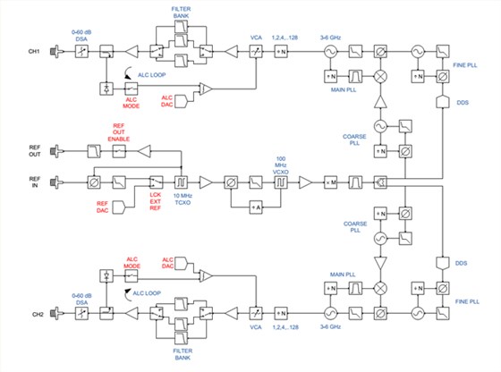
LO本振源
SC5506A具备双通道LO输出,可以同时驱动下变频器和上变频器。
SC5506A实现原理如下图:

技术指标
LO输出指标:

相位噪声:

放大器指标:

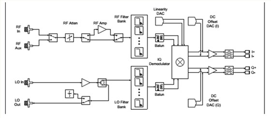
下变频器模块
采用SC5313A 6GHz双通道直接IQ解调模块。SC5506A支持400M到6GHz直接IQ解调,能将RF信号直接下变频到模拟I、Q IF信号或IQ基带信号。频率输出范围支持DC到160MHz(基带、IF信号)。

SC5313实现原理如下图:

技术指标
RF range 400MHz to 6GHz
DC to 160MHz baseband
Noise floor < -165dBm/Hz
Input IP3 > 15dBm
DC offset calibration
Adjustable gain > 60dB

电话咨询
产品中心
在线留言
关于坤驰 

